关于pa集团官网所属子公司2024年拟推荐高中级专业技术人员职称评审的公示
时间:2024/06/11
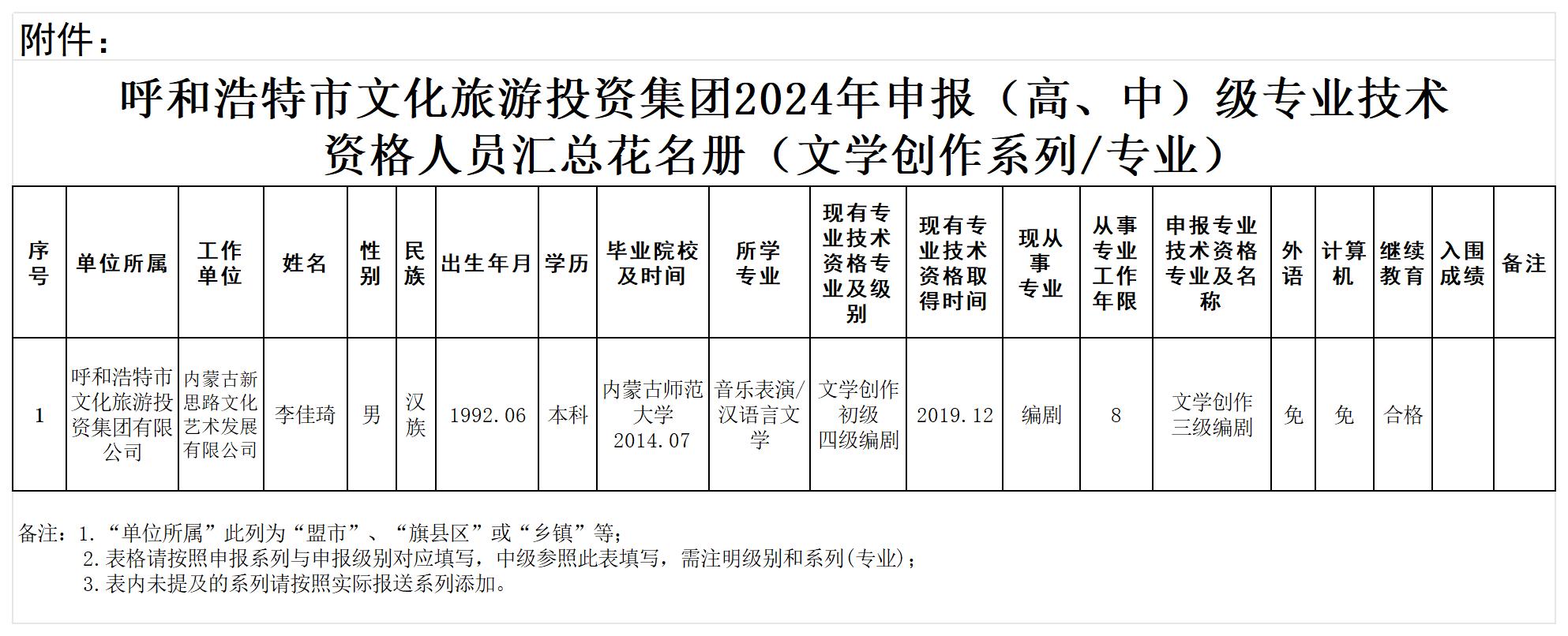
根据《内蒙古自治区人力资源和社会保障厅关于做好2024年全区职称评审工作的通知》(内人社办发〔2024〕85号)和《呼和浩特市人力资源和社会保障局关于做好2024年全市职称评审工作的通知》(呼人社办发〔2024〕85号)要求,经集团所属子公司推荐申报,集团组织人事部(人力资源部)专人对拟申报高中级专业技术资格人员申报推荐程序、申报资格、申报专业、申报材料进行审核等环节。现对集团所属子公司拟推荐2024年申报艺术、文学创作系列(高、中)级职称人员花名册进行公示,详见附件。
公示时间:2024年6月12日至6月18日,公示期为5个工作日。公示期间,如对拟推荐职称评审人员有疑问,可通过来信、来电、来访等形式向集团组织人事部(人力资源部)反映情况。
联系人:魏 洁
联系电话:0471—3915056
附件:pa集团官网2024年申报(高、中)级专业技术资格人员汇总花名册(艺术系列/文学创作系列/专业)
pa集团官网
2024年6月11日
- 呼和浩特市二人台艺术研究剧院有限公司关于库房租赁服务供应商比选结果的公示
- 呼和浩特市二人台艺术研究剧院有限公司关于库房租赁服务供应商比选入围名单的公示
- 呼和浩特市二人台艺术研究剧院有限公司关于剧目《青山儿女》导演服务单一来源采购的公示
- 呼和浩特市二人台艺术研究剧院有限公司关于剧目《青山儿女》配器服务单一来源采购的公示
- 呼和浩特市二人台艺术研究剧院有限公司关于剧目《青山儿女》作曲服务单一来源采购的公示
- 第十五届中国舞蹈荷花奖比赛机票服务招商公告
- 内蒙古青山文化旅游投资有限责任公司关于2025年中秋福利品采购的公告
- 2025年呼和浩特市大黑河军事文化乐园景区公众责任险服务遴选公示
- 呼和浩特市二人台艺术研究剧院有限公司关于车辆维修保养服务供应商比选结果公示
- pa集团官网关于2025年中秋福利品采购的公告
